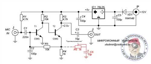
Иногда бывает, что в автомобиле микрофон автомагнитолы не может передать ваш голос достаточно громко или четко, особенно при разговоре в условиях шума. Однако, существует простое и доступное решение этой проблемы — усилитель микрофона для автомагнитолы своими руками. Этот устройство поможет значительно улучшить звук и обеспечить идеальную связь на дороге.
Прежде всего, вам понадобятся следующие компоненты для создания усилителя микрофона:
- Микрофон — лучше всего использовать электретный микрофон, который имеет высокую чувствительность и не требует дополнительного питания.
- Операционный усилитель (ОУ) — выберите ОУ с низким уровнем шума и достаточной полосой пропускания.
- Резисторы и конденсаторы — вам понадобятся резисторы для настройки уровня усиления и конденсаторы для обеспечения стабильности сигнала.
- Провода и паяльное оборудование — для подключения всех компонентов вам понадобятся провода и паяльное оборудование.
Полная пошаговая инструкция по созданию усилителя микрофона для автомагнитолы может быть сложной и требует определенных навыков в электронике, поэтому рекомендуется обратиться к подробному схематическому представлению и инструкции. Однако, если у вас есть некоторый опыт в сборке электронных устройств, вы сможете справиться с этой задачей без особых проблем.
Создание усилителя микрофона для автомагнитолы своими руками — это отличный способ улучшить звук в вашем автомобиле без необходимости покупки дорогостоящего оборудования. При правильной сборке и качественных компонентах, вы сможете наслаждаться четким и громким звуком во время разговоров в автомобиле.
Выбор подходящего микрофона
При выборе микрофона для своей автомагнитолы важно учитывать несколько ключевых факторов, чтобы получить наилучшее качество звука и удовлетворить свои потребности. Вот несколько важных моментов, которые стоит учесть при выборе подходящего микрофона:
1. Тип микрофона
Существуют различные типы микрофонов, каждый из которых имеет свои особенности и подходит для определенных целей. Например, динамические микрофоны наиболее распространены и обычно хорошо подходят для использования в автомобиле. Они надежны, долговечны и обладают хорошей защитой от фоновых шумов. Конденсаторные микрофоны, с другой стороны, предлагают лучшую четкость и детализацию звука, но могут быть более чувствительны к внешним помехам. Рассмотрите свои потребности и условия эксплуатации при выборе типа микрофона.
2. Частотный диапазон
Частотный диапазон микрофона определяет его способность передавать различные частоты звука. Обычно микрофоны имеют диапазон от 20 Гц до 20 кГц, что покрывает большую часть спектра звука. Однако, если вам требуется записывать или передавать особо низкие или высокие звуки, обратите внимание на микрофоны, которые имеют расширенный частотный диапазон.
3. Чувствительность
Чувствительность микрофона определяет его способность реагировать на звук. Чем выше чувствительность, тем лучше микрофон может зарегистрировать слабые звуки. Однако, слишком высокая чувствительность также может привести к появлению фонового шума или искажений. Подбирайте микрофон с учетом окружающих условий и требуемого уровня чувствительности.
Учитывая эти факторы и сравнивая различные модели микрофонов, вы сможете выбрать подходящий микрофон для усилителя своей автомагнитолы.
Разборка автомагнитолы
Прежде чем приступить к установке усилителя микрофона на автомагнитолу, необходимо разобрать магнитолу для доступа к соединительным портам и проводам.
Вот пошаговая инструкция о том, как разобрать автомагнитолу:
- Отсоедините автомагнитолу от источника питания и удалите ее с автомобильной панели.
- Используя подходящую отвертку, удалите все винты и крепежные элементы с задней панели магнитолы.
- Осторожно удалите заднюю панель, чтобы обеспечить доступ к внутренностям магнитолы.
- Отсоедините все провода и кабели, которые соединены с магнитолой. Удостоверьтесь, что запомнили их местоположение, чтобы правильно подключить все обратно.
- Проверьте наличие дополнительных крепежных элементов, таких как винты или защелки, которые могут держать магнитолу вместе. Удалите их при необходимости.
- Осторожно разделите переднюю и заднюю панели магнитолы, обращая внимание на любые защелки или пружины, которые могут удерживать их вместе. Используйте пластиковые инструменты для предотвращения повреждения корпуса магнитолы.
- После разделения панелей получите доступ к внутренностям магнитолы, включая плату управления и аудио-разъемы.
Теперь, когда вы разобрали автомагнитолу, вы можете приступить к установке усилителя микрофона.
Подготовка необходимых материалов
Перед тем, как приступить к созданию усилителя микрофона для автомагнитолы, необходимо подготовить все необходимые материалы. Вот список материалов, которые понадобятся:
- Микрофон: выберите качественный микрофон, который подходит для автомагнитолы.
- Усилитель: можно приобрести готовый усилитель или собрать его самостоятельно.
- Кабель: нужен для подключения микрофона к усилителю и усилителя к автомагнитоле.
- Разъемы: приобретите необходимые разъемы для соединения кабеля и устройств.
- Инструменты: понадобятся различные инструменты для сборки и настройки усилителя.
- Дополнительные материалы: в зависимости от выбранного дизайна и способа монтажа, могут понадобиться дополнительные материалы, такие как корпус, провода, паяльная станция и т.д.
Предварительно проверьте наличие и состояние всех материалов. Если что-то отсутствует или повреждено, приобретите или замените нужные детали перед началом работы.
Соединение микрофона с автомагнитолой
Шаг 1: Определите разъем микрофона на вашей автомагнитоле. Обычно это 3,5-мм разъем, но в некоторых моделях магнитолы он может быть другого типа.
Шаг 2: Подготовьте микрофон. Если у вас уже есть микрофон, проверьте его разъем. Если он совпадает с разъемом магнитолы, переходите к следующему шагу. Если разъемы не совпадают, вам нужно будет использовать переходник или подготовить новый кабель с нужными разъемами.
Шаг 3: Подключите микрофон к магнитоле. Вставьте разъем микрофона в соответствующий разъем на магнитоле. Обычно разъем находится на передней или задней панели магнитолы.
Шаг 4: Проверьте работоспособность. После соединения микрофона с автомагнитолой, включите систему и проверьте, работает ли микрофон правильно. Говорите в микрофон и слушайте звук через динамики магнитолы.
Соединение микрофона с автомагнитолой является важным шагом при создании усилителя микрофона определенной модели магнитолы. Убедитесь, что разъемы соответствуют друг другу и включите систему для проверки работоспособности. При правильном соединении и настройках ваш микрофон будет работать идеально на вашей автомагнитоле.
Проверка работоспособности
После завершения сборки и подключения усилителя микрофона к автомагнитоле, рекомендуется провести проверку его работоспособности. Вот несколько шагов для этого:
- Убедитесь, что все соединения правильно подключены и надежно закреплены. Проверьте, что кабель, соединяющий микрофон и усилитель, не имеет повреждений и верно подключен к соответствующим разъемам.
- Включите автомагнитолу и установите громкость на небольшое значение.
- Произнесите несколько слов или включите музыку, чтобы убедиться, что звук передается через усилитель микрофона. Звук должен быть более громким и четким, чем без использования усилителя.
- Вращайте ручку громкости на усилителе микрофона, чтобы проверить, как изменяется громкость звука. Убедитесь, что ручка работает плавно и без заеданий.
- Проверьте звуковую передачу в различных условиях, например, в тихом помещении и на улице с шумом. Убедитесь, что звук передается четко и без помех.
Если вы замечаете какие-либо проблемы с работой усилителя микрофона, проверьте все соединения еще раз и убедитесь, что все компоненты корректно подключены. Если проблема не исчезает, возможно, вам понадобится провести дополнительные проверки или обратиться за помощью к специалисту.
Установка усилителя
Перед установкой усилителя микрофона в автомагнитолу, убедитесь, что у вас уже есть все необходимые инструменты и материалы. Затем следуйте инструкциям ниже:
Шаг 1: Подготовка микрофона

Перед началом установки, проверьте состояние вашего микрофона. Убедитесь, что он работает исправно, и все провода на месте. Если обнаружите какие-либо повреждения, замените микрофон перед установкой усилителя.
Шаг 2: Подготовка автомагнитолы
Перед установкой усилителя, убедитесь, что вы отключили автомагнитолу и сняли ее с панели приборов или вытащили из кармана. Это позволит вам свободно работать во время установки.
Шаг 3: Подключение усилителя
Возьмите усилитель микрофона и найдите соответствующие порты для подключения на вашей автомагнитоле. Обычно они расположены на задней панели автомагнитолы. Подключите аудиокабель от выхода микрофона к входу усилителя. Затем подключите усилитель к соответствующему порту на автомагнитоле.
Шаг 4: Проверка работы
Ставьте автомагнитолу на место, убедитесь, что все провода надежно подключены. Включите автомагнитолу и проверьте работу усилителя микрофона. Громкость и чувствительность микрофона можно настроить на автомагнитоле.
Шаг 5: Закрепление усилителя
Как только вы убедитесь, что усилитель работает без проблем, закрепите его на подходящем месте в автомобиле. Рекомендуется выбрать такое положение, чтобы усилитель был легко доступен для настройки или замены, если это потребуется в будущем.
Теперь у вас есть усилитель микрофона для вашей автомагнитолы! Наслаждайтесь качественным звуком и улучшенной функциональностью вашей аудиосистемы.
Подключение усилителя к микрофону
Подключение усилителя к микрофону требует ряда последовательных шагов. Во-первых, необходимо определить соответствующие разъемы на автомагнитоле и усилителе. Обычно, на автомагнитолах есть специальный разъем для подключения внешнего микрофона, обозначенный как MIC IN или AUX IN. Усилитель микрофона обычно имеет разъемы для входа и выхода звукового сигнала.
Во-вторых, необходимо установить соответствующие кабели для подключения. Для подключения микрофона к автомагнитоле следует использовать кабель с 3.5 мм разъемом на одном конце и разъемом, совместимым с разъемом MIC IN или AUX IN на другом конце. Усилитель микрофона может иметь разъемы с RCA-коннекторами, поэтому, возможно, потребуется кабель с 3.5 мм разъемом на одном конце и двумя RCA-коннекторами на другом конце.
В-третьих, подключите кабели в соответствующие разъемы. Подключите один конец кабеля с 3.5 мм разъемом к микрофону и второй конец кабеля к разъему MIC IN или AUX IN на автомагнитоле. Затем, подключите другой кабель с 3.5 мм разъемом и RCA-коннекторами к выходу усилителя микрофона и входу усилителя сигнала на автомагнитоле.
Наконец, после подключения усилителя к микрофону, убедитесь, что все кабели надежно закреплены и включите автомагнитолу. Затем, проверьте работу усилителя микрофона, произнесите несколько слов в микрофон и убедитесь, что звук передается на автомагнитолу усиленным и четким. Если звук не передается должным образом, проверьте подключения и настройки усилителя и автомагнитолы.
Настройка уровня громкости
После установки усилителя микрофона для автомагнитолы, необходимо правильно настроить уровень громкости, чтобы достичь оптимального качества звука и избежать искажений.
Следуйте этой пошаговой инструкции для настройки уровня громкости:
- Проверьте, что все аудиозаписи и источники звука отключены.
- Включите автомагнитолу и настройте ее на FM-частоту, на которой будете использовать микрофон.
- Включите микрофон и установите его ближе к усилителю.
- Настройте ручку громкости на автомагнитоле на минимальное значение.
- Постепенно увеличивайте уровень громкости на автомагнитоле до максимального, при этом слушая звук через колонки автомобиля.
- Остановитесь на уровне громкости, при котором звук ясный и четкий, без искажений или резкости.
Обратите внимание, что оптимальный уровень громкости может варьироваться в зависимости от конкретных условий и предпочтений звучания. Экспериментируйте и настройте уровень громкости в соответствии с вашими индивидуальными потребностями и предпочтениями.
Закрепление усилителя в автомобиле
После того, как усилитель микрофона для автомагнитолы собран и проверен на работоспособность, настало время закрепить его в автомобиле. Для этого необходимо выбрать подходящее место и способ крепления.
Перед установкой усилителя необходимо учесть несколько важных моментов:
- Видимость и доступность. Устройство должно быть видно и доступно для вас, чтобы в случае необходимости можно было включить или выключить, регулировать уровень громкости и прочие параметры.
- Безопасность. Разместите усилитель так, чтобы он не мешал водителю и не препятствовал нормальному управлению автомобилем. Также следует убедиться, что устройство не будет мешать работе других систем автомобиля и не будет подвержено воздействию влаги и пыли.
- Проводка. Расположите усилитель рядом с автомагнитолой или близко к ней, чтобы минимизировать длину проводов. Обратите внимание на безопасность проводки и возможность ее скрыть, чтобы избежать проблем с замыканиями и повреждениями.
Подходящие места для установки усилителя могут быть разные в зависимости от конкретной модели автомобиля и ваших предпочтений. Некоторые популярные варианты включают монтирование усилителя на консоли автомобиля, под сиденьем, на обратной стороне передней панели, в багажнике или даже в подлокотнике.
Один из способов крепления усилителя — использование специальных крепежных элементов. Вы можете приобрести готовый крепеж в магазине или сделать его самостоятельно, если имеете определенные навыки и инструменты. Крепление может быть выполнено с помощью винтов, зажимов, липучек или других подходящих крепежных элементов.
Прежде чем закрепить усилитель, убедитесь, что поверхность, на которую вы его крепите, чистая и сухая. При необходимости можно использовать специальные клеи или двусторонний скотч для усиления крепления.
После того, как усилитель закреплен, проверьте его надежность и установите все провода и соединители. При необходимости можно использовать специальные фиксаторы или скобы для фиксации проводов и предотвращения их перемещения.
Теперь, когда усилитель микрофона для автомагнитолы надежно закреплен в вашем автомобиле, вы можете наслаждаться качественным и усиленным звуком во время разговоров по телефону или записи голосовых заметок. Удачной установки!
Тестирование усилителя и микрофона
После завершения сборки усилителя микрофона для автомагнитолы своими руками, необходимо проверить его работоспособность. Для этого можно использовать следующие методы тестирования:
Метод 1: Проверка сигнала
Подключите микрофон к усилителю и автомагнитоле. Включите автомагнитолу, выберите источник звука, соответствующий входу усилителя. Проведите тестовый звонок или просто заговорите в микрофон. Если уровень звука на автомагнитоле увеличивается и можно услышать звук, это говорит о работоспособности усилителя и микрофона.
Метод 2: Измерение сигнала
Для этого вам понадобится осциллограф или мультиметр с функцией измерения амплитуды сигнала. Подключите осциллограф или мультиметр к выходу усилителя. Проведите тестовый звонок или заговорите в микрофон, чтобы сгенерировать сигнал. Наблюдайте показания на осциллографе или мультиметре. Если они показывают величину сигнала, соответствующую ожидаемому уровню, это подтверждает правильную работу усилителя и микрофона.
При проведении тестирования усилителя микрофона для автомагнитолы своими руками, помните о безопасности. Всегда держите руки вне зоны высоких напряжений и следуйте инструкциям производителя при работе с электрическими устройствами.
| Симптом | Возможная причина | Решение |
|---|---|---|
| Отсутствие звука | Неисправность микрофона или усилителя | Проверьте подключение микрофона и усилителя, убедитесь, что они работают. |
| Искажение звука | Перегрузка усилителя или неправильная настройка уровня громкости | Проверьте настройки уровня громкости и убедитесь, что они находятся в рабочем диапазоне. |
| Шум или фон | Помехи от других электрических устройств или неправильное заземление | Проверьте окружающую среду на наличие источников помех, проверьте заземление системы. |